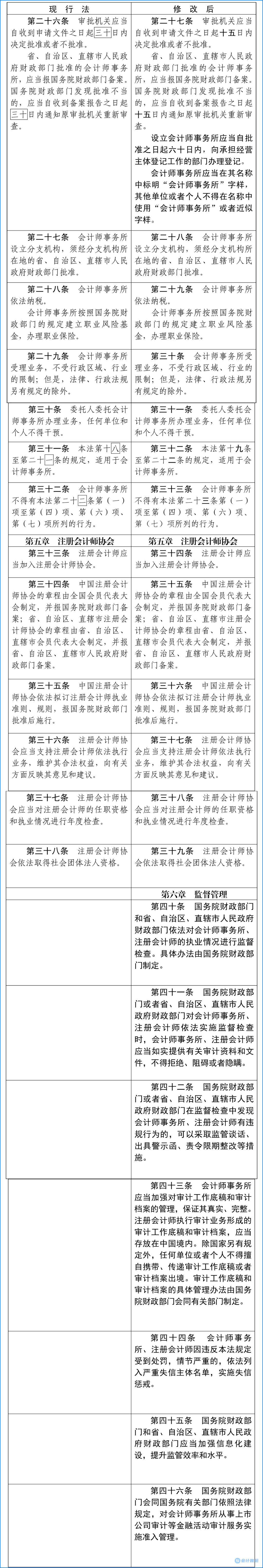
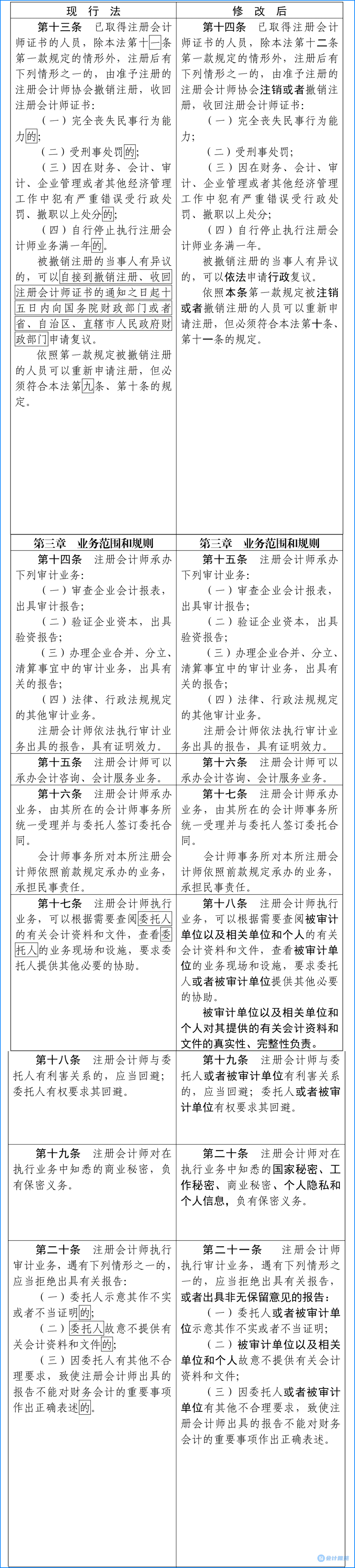
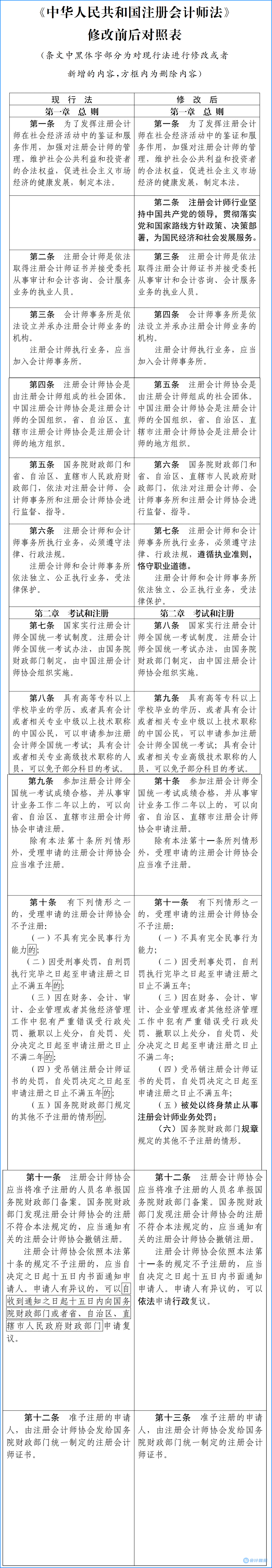
门户入口
语言:
中文
English
联系电话:
010-82250666
关于兴华
企业简介
服务范围
发展历程
执业资质
组织机构
服务网络
企业文化
社会责任
新闻动态
公司新闻
行业新闻
管理团队
主要客户
人才招聘
社会招聘
校园招聘
党建专栏
执业信息
新闻动态
公司新闻
行业新闻